关于换发土地评估机构会员登记证书的通知
作者:管理员 发布日期:2022-03-17 16:46:37 查看次数:2568 次
各土地评估会员机构:
为做好全省土地估价行业自律管理与服务,方便土地评估机构会员对外承接土地评估业务,同时保证会员证书时效性与准确性,现开展2022年土地评估机构会员登记证书换发工作。具体事项通知如下:
一、信息核对
请评估会员登陆“湖北省土地估价与登记代理协会”网站“会员登陆”专区,核实机构与人员信息。如有不符,请及时在省协会网站提交变更,同时根据“评估机构变更所需资料”(http://hbreva.org.cn/NewsItem?id=5953)将申请变更所需资料电子档压缩至指定邮箱,邮箱标题请注明机构名称和变更事项。
二、会费缴纳
会费缴纳请按《关于缴纳2022会费的通知》(鄂土协发[2022]02号执行
三、申请程序
信息核实后,请填写“证书换发申请表”,申请表盖章扫描后,请和会费缴费单扫描件一起发送指定邮箱。
四、联系方式
1.联系人:俞蓉 87830535转601,或直接在“湖北省土地估价与登记”QQ群中“协会—俞蓉”留言;
2.联系邮箱:752745413@qq.com
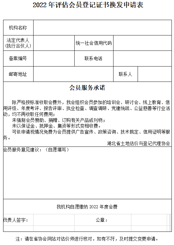
附:2022年评估会员登记证书换发申请表
二〇二二年二月十日

