首页 > 执业人员公示 > 2020年11月土地估价师执业申报及转移情况公示

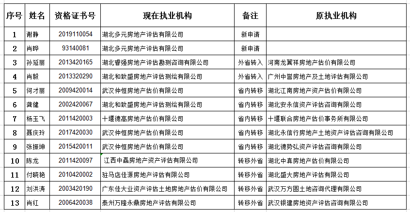
2020年11月土地估价师执业申报及转移情况公示

作者:管理员 发布日期:2021-04-30 12:06:14 查看次数:1838 次


为保证省协会网站信息及时更新,请凡是在备案系统提交估价师变更及机构信息变更者,同时也要提交纸质文档到省协会。

(注:土地估价师在备案系统中提交变更的,同时要在中估协网站提交变更申请,并打印申请表盖章附相关资料递交协  会。机构备案系统信息变更的,需在省协会网站上提交变更申请,并将资料(纸质和电子档各一份)报送协会)